率國內科研法人之先,工研院1/24日發表「2035技術策略與藍圖」與發布首本「永續報告書」,在研發成果上,展現工研院開發自主科技,助產業提升競爭力等成果,包括打造碳化矽半導體關鍵材料產業自主化、首創國內人工韌帶等;為落實組織永續,同時發表「永續發展策略藍圖」,揭露工研院在科技研發、產業推動、社會公益、人才培育、友善職場、淨零永續環境等六大永續面向成果,以及鏈結公協會並涵蓋產官學研各界的國際夥伴,積極促進國內外產業交流與科技發展,展現工研院推動產業永續發展的決心和承諾。
工研院院長劉文雄表示,在臺灣經濟成長過程中,工研院在不同的年代都扮演產業所需的關鍵角色,永續將會是未來臺灣政府、產業、社會、全民共同追求最重要的目標。工研院從事市場導向的研發,擘畫「2035 技術策略與藍圖」,以科技創新引領臺灣及產業邁向永續榮景。

同時,為強化經營體質因應外在挑戰,工研院於2022 年成立「組織永續發展辦公室」,參考聯合國永續發展目標(SDGs),提出「永續發展策略藍圖」,從六大面向出發,將SDGs融入組織文化與研發工作中,並發表2022年「永續報告書」,之後將定期檢視組織永續發展的目標及成就,邁向組織永續。

科技研發是工研院的核心價值,「2035 技術策略與藍圖」聚焦「智慧生活」、「健康樂活」、「永續環境」、「韌性社會」、「智慧化致能技術」等領域,目前已有多項研發成果:
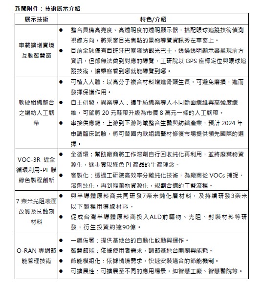
在「智慧生活」領域,開發「車載擴增實境互動智慧窗」,整合具備高亮度、高透明度的透明顯示器,成功導入南臺灣第一艘亞灣智慧渡輪,帶動智慧育樂與觀光商機。
在「健康樂活」領域,研發「軟硬組織整合之編紡人工韌帶」技術,從上游到下游跨域整合生醫與紡織產業,可望將20元鞋帶升級為市價8萬元的人工韌帶。
在「永續環境」領域,開發協助軟板產業回收揮發性有機化合物,實踐綠色產品生產理念。
在「韌性社會」領域,打造碳化矽半導體關鍵材料產業自主化,持續深化半導體產業競爭力。
在「智慧化致能技術」領域,整合國產與國際大廠5G基站,自主開發智慧節能網路,協助產業進軍國際市場。
2022年「永續報告書」方面,揭露六大永續經營成果。在「產業推動」部分,工研院鏈結多達521個公協會,累積超過154個國際夥伴,建構全球重點國家區域之科技合作平台。

在「社會公益」的部分,工研院自2013年起陸續與慈濟基金會、世界展望會等組織合作,將淨水科技用於救災,目前已協助包括土耳其、波蘭、菲律賓、寮國、緬甸等受災地區,以及國內包括花蓮、臺東、蘭嶼、宜蘭等偏鄉居民。
在「人才培育」部分,該年度已協助產業培育超過12,000人次。在「友善職場」部分,該年度榮獲Universum、Linkedln等機構「最佳雇主」類相關獎項肯定。
在「淨零永續環境」的部分,工研院成立「減碳基金」,該年度投入超過9,000萬元設置減碳設備及措施,並建置太陽能板、用水及廢水回收機制等,減少2,093.9公噸碳排,相當於5.4座大安森林公園年吸碳量,年度回收水量占總用水量達15.09%。
面對氣候變遷挑戰與2050淨零排放目標,工研院將積極推動淨零轉型與整合各領域之解決方案,為永續發展做出重要貢獻,引領臺灣及產業邁向美好榮景。
